1.警告! 作者不保證本文檔沒有錯誤!如果將這些電路連接到較大的鉛蓄電池,請務必小心!非常高的短路電流可能是危險的,并且會破壞和燒毀電路!強烈建議首先使用限流電源和小型電機測試電路!


2.簡介
PWM(脈沖寬度調制)是改變電動直流電機速度和功率的有效方法。這里描述了兩個驅動器用于24 V(15 V至30 V)電機,最大電流高達80 A.這些驅動器可用于改變小型電動車輛的速度。第一個驅動器使用以500 Hz開關的功率PROFET晶體管,第二個驅動器使用以20 kHz開關的功率MOSFET晶體管。由于其較高的頻率,第二種方法是優選的。


3.切換理論 最佳切換條件是開關頻率遠高于電機動態。電機應該“認為”它是由真正的直流電壓供電。由于參考不同,頻率必須至少比電機轉速高五倍。例如,如果電機以6000 rpm(100 rps)旋轉,則頻率必須高于5 * 100 Hz = 500 Hz。理論上更好的解釋是開關頻率必須遠高于1 / Ta,其中Ta = L / R是電動機的電時間常數。這里L是電感,R是電動機的內阻。對于典型的直流電機(200 W,24 V),L = 1 mH,R =0.5Ω。這再次意味著頻率必須遠高于1 / Ta = R / L = 0.5 / 0.001Hz = 500Hz。通常使用大約20kHz的頻率。


4.建筑說明 下面的電路可以很容易地在標準原型卡上構建。將功率元件(即PROFET或MOSFET晶體管)放在帶散熱器的單獨卡上是個好主意。例如,參見下面的照片。電源組件必須通過相當粗的電線和電纜連接到電源或蓄電池和電機。作者在電源組件和電纜連接器之間使用了1.5毫米(1.77 mm 2)鍍錫銅線。這對于平均使用高達20 A電流的電機來說已經足夠了。電纜的面積也應至少為2 mm 2。對于更高電流的電動機,電線和電纜必須相應地更厚。正如警告中所指出的那樣,不要短路是非常重要的,特別是當連接到較大的蓄電池時。始終先使用限流電源和小型電機進行測試,以確保一切正常。


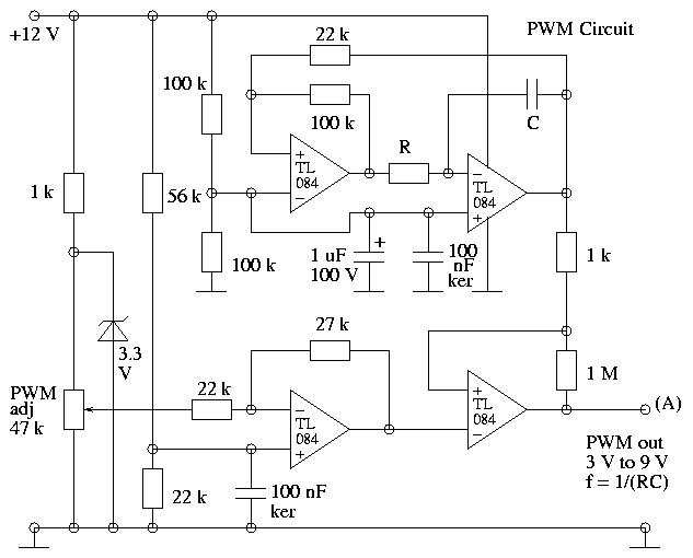
5. PWM電路 最初的PWM電路在互聯網上找到。不幸的是,這個鏈接似乎已經消失了。使用47 k電位計,PWM占空比可在0%至100%之間變化。 使用了以下電阻器和電容器:

PWM電路布局

6. + 12V電源 小電流部件(不是電機本身)可以由+ 12V電壓調節器供電。然后輸入電壓必須大于+15 V.調節器通過散熱器可以承受最大1A的電流。

電路布局

7.電源PROFET PWM電機驅動器 該功率驅動器電路基于PROFET晶體管BTS 555,并且以500Hz的開關頻率工作。開關頻率低的原因是BTS 555是一個相對較慢的組件。這是作者第一次實驗PWM設置。但是功率MOSFET版本(下面)更好。注意,BTS 555和大二極管(DS75-08B和DSI75-08B)需要相對較大的散熱器用于高電流電機。

電路布局

8.功率MOSFET PWM電機驅動器 這款功率MOSFET電機驅動器比PROFET驅動器更好,因為它的開關頻率更高,為20 kHz。該電路還避免了PROFET驅動器中存在的功率二極管的電壓降和功率損耗。該電機驅動器中的MOSFET晶體管需要PWM電路和MOSFET本身之間的特殊驅動電路。其原因在于,由于相對高的容性負載,切換MOSFET晶體管的柵極電壓需要高瞬態電流(2A)。MOSFET晶體管需要相對較大的散熱器用于高電流電機。

電路布局

9. MOSFET驅動器1 這是作者使用的第一個MOSFET驅動器。但是司機二更好。

電路布局

10. MOSFET驅動器2 這是使用專用電路(EL7212CN)作為驅動器的最佳MOSFET驅動器。注意,電路具有反相輸出。

電路布局

11.電子元件數據 這里給出的是一些數據(絕對最大額定值)和上面電路布局中最關鍵和最昂貴組件的近似價格。Imax和Pmax配有適當的散熱片。良好的散熱器非常昂貴。

電路布局

12.一些示波器的信號視圖 這些圖像是使用Pico Technology ADC-212/3示波器拍攝的。通過測量0.1Ω,10 W螺紋繞組電阻器上的電壓來測量電流,該電阻器可能還具有一些電感。電阻器與電動機或燈串聯。工作電壓為18 V,由大電源供電,最大平均電流為15 A.由于電源供電不快,可能會出現在20 kHz電壓曲線正側面出現的小瞬態尖峰。足以使電壓在短時間內保持穩定。直流電機(15 V,約100 W)無負載運行。該燈具有普通車燈類型(12 V,50 W)。

1.直流電機上的PWM脈沖,500 Hz,占空比為30%。電機動態(電壓和電流)有時間跟隨單個脈沖,這表明脈沖頻率太低。 2.直流電機上的PWM脈沖,頻率為20 kHz,占空比為30%。在這里,脈沖頻率非常高,以至于電機的行為幾乎就像是從真正的直流電壓供電。然而,一些瞬態電流尖峰發生在脈沖的側面。 3.車燈上的PWM脈沖,500 Hz,占空比為30%。在這個低頻率下,燈的表現幾乎與真正的電阻一樣,即電壓和電流相互跟隨。 4.車載燈上的PWM脈沖,頻率為20 kHz,占空比為30%。在這個高頻率下,燈中的電感(可能還有0.1Ω電阻)會在脈沖的側面產生大的瞬態電流尖峰。

13.電路的一些照片 這些圖像是使用Pico Technology ADC-212/3示波器拍攝的。通過測量0.1Ω,10 W螺紋繞組電阻器上的電壓來測量電流,該電阻器可能還具有一些電感。電阻器與電動機或燈串聯。工作電壓為18 V,由大電源供電,最大平均電流為15 A.由于電源供電不快,可能會出現在20 kHz電壓曲線正側面出現的小瞬態尖峰。足以使電壓在短時間內保持穩定。直流電機(15 V,約100 W)無負載運行。該燈具有普通車燈類型(12 V,50 W)。

1.帶有PROFET(BTS 555)晶體管和大型散熱器的PWM驅動器。大二極管(DS75-08B和DSI75-08B)也共用一個大型散熱器。 2.帶MOSFET(STP80NE06-10)晶體管的PWM驅動器。該驅動器使用“MOSFET驅動器2”(即EL7212CN電路)。對于大電流直流電機,MOSFET必須具有比此處更大的散熱器。 3.舊車燈(12 V,50 W)和直流電機(15 V,約100 W)。